全国服务热线 :
+86 138 5795 6116
首页
About Us
Introduction
History
Cooperative
Join Us
Products
Steel Security Door
Steel-MDF Armored Door
Luxury Italian Style Door
Aluminium Armored Door
Solid Wooden Door
Interior Wooden Door
Fire-proof Door
Partner
Advantage
Support
Process
Apply
News
Company News
Notice
Case
Villa Case
Residential Case
Project Case
Contact Us
Contact Us
Feedback
News
+
Company News
Notice
Notice
Home
>
News
>
Notice
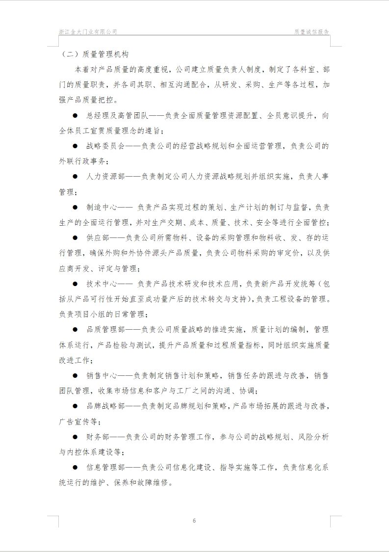
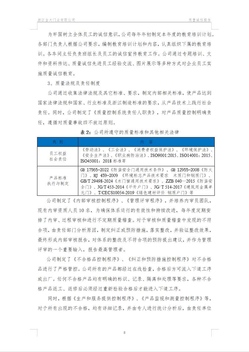
浙江金大门业有限公司 2024 质量诚信报告
发布时间 : 2025-03-10 15:19:31
上一篇:浙江金大门业有限公司 2024自评报告
下一篇:浙江金大门业有限公司 2024年度社会责任报告
返回
×
首页
About Us
Introduction
History
Cooperative
Join Us
Products
Steel Security Door
Steel-MDF Armored Door
Luxury Italian Style Door
Aluminium Armored Door
Solid Wooden Door
Interior Wooden Door
Fire-proof Door
Partner
Advantage
Support
Process
Apply
News
Company News
Notice
Case
Villa Case
Residential Case
Project Case
Contact Us
Contact Us
Feedback
全国服务热线 :
+86 138 5795 6116
Copyright © 2002-2023 Zhejiang Kingdom Doors Co., Ltd.
浙ICP备19033177号-2
浙公网安备33078402101183号
+86 138 5795 6116
微信二维码